https://www.idblanter.com/search/label/Template
https://www.idblanter.com
BLANTERORBITv101

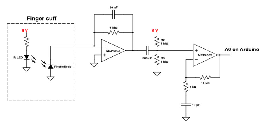
Heartbeat Sensor Drawing - About 2% of these are sensors, 2% are integrated circuits, and 1% are other electronic components.

Tuesday, April 28, 2020